Corsair PRO : Fonctionnement
By Samuel D. - 26/04/2004
Sommaire:

 

Etude des composants

 

Avant de passer à l'étude des composants qu'on rencontre sur les modules PRO de Corsair, il nous a paru intéressant de mettre en avant une autre information découverte par hasard. Si on savait déjà que Corsair ne fabriquait pas les chips mémoires, on sait également aujourd'hui que les PCBs sont produits par des sous traitant et que seul l'assemblage et la validation sont effectués par Corsair. En effet, les modules PRO contiennent une sérigraphie du fabricant du PCB :

 

 

La société; en question est donc basée à Hong Kong et s'appelle Topsearch. Elle produit des PCBs de bonne qualité selon les échos du marché spécialisé et est donc un partenaire qualifié de Corsair dans l'élaboration des modules. Passons maintenant à l'étude des composants présent sur le module.

Outre les 16 chips Winbond, le PCB comporte également l'électronique nécessaire au fonctionnement des LEDs. Outre les 18 LEDs CMS (6 vertes, 6 oranges et 6 rouges), le circuit comporte également sept ICs. On y trouve :

  • Timer - TLC555 - Texas Instruments (x1)
  • Edge-Triggered Flip-Flop - 74LCX74 - Fairchild Semiconductor (x1)
  • 12-Bit Asynchronous Binary Couters - SN74LV4040A - Texas Instruments (x4)
  • 20-Bit Buffer/Driver - PI74ALVCH16827 - Pericom (x1)

Coup de chance, tous les datasheets de ces composants sont disponibles sans trop de difficultés. Voyons donc maintenant en détails ces différents chips

 

  • 74LCX74 - Fairchild Semiconductor

 

 

Fabriqué par Fairchild, le 74LCX74 est une bascule commandée par un front du signal (Edge-triggered flip-flop). Une bascule est un circuit logique qui permet de mémoriser un bit, c'est donc une mémoire à 1 bit. Il existe trois grandes familles de bascules : Les types RSx, les types JK et les types D. Le 74LCX74 est de type D à front-montant et c'est malheureusement une des plus compliquée. Afin de vous l'expliquer au mieux, voyons d'abord le fonctionnement de la bascule la plus simple, la RSC. RSC signifie "Reset, Set et Clock". Voyons son schéma :

 

Signal CLK Haut

Sn

Rn

Qn+1

0

0

Qn

1

0

1

0

1

0

1

1

?

Signal CLK Bas

Sn

Rn

Qn+1

0

0

Qn

1

0

Qn

0

1

Qn

1

1

Qn

 

Le fonctionnement de la bascule RSC est simple : Un signal haut sur "Set" bascule la sortie Q à 1 et un signal haut sur "Reset" bascule la sortie Q à 0. Ceci n'étant valable que lorsque le signal d'horloge CLK est également à l'état logique 1. Lorsque le signal d'horloge est à l'état logique 0, les entrées Set et Reset sont ignorées et la bascule maintient l'état antérieur. Il s'agit donc bien d'une mémoire. Rien de bien compliqué pour le moment. Passons maintenant à la bascule JK, évolution de la bascule RS et dernier stade avant la bascule D. La bascule JK sert en fait à régler le problème qui se pose lorsque Set et Reset sont activés en même temps. Pour ce faire, l'entrée Set (J) est couplée avec la sortie Q inversée, ce qui donne S et l'entrée Reset (K) est couplée avec la sortie Q, ce qui donne R :

 

Jn

Kn

Qn+1

0

0

Qn

0

1

0

1

0

1

1

1

 

Comme on le voit, le fonctionnement est également ici très simple. En fait, la table de vérité est la même que pour la bascule RSC, Set (J) passe la sortie à 1 et Reset (K) passe la sortie à 0, mais maintenant, si Set (J) et Reset (K) sont actifs simutanément, ceci inverse tout simplement l'état de la sortie. Aprés avoir vu comment RS se transforme en JK, voyons comment JK se transforme en D :

 

 

Pour la bascule D, on envoie en fait le signal Set sur J et l'inverse de Set sur K. En fait, ceci équivaut quasiment au même fonctionnement que la bascule JK, sauf que l'état de la sortie Q est copiée sur l'entrée D à chaque front montant du signal d'horloge CLK. Encore un peu flou ? Voici un exemple concret : Il existe deux types d'interrupteurs, ceux qui se basculent et qui disposent de deux positions (On et Off) et ceux qui ne disposent que d'une seule position (Vous appuyez une fois, vous allumez, vous appuyez une deuxième fois, vous éteignez et ainsi de suite). La bascule RS et JK sont du premier type alors que la bascule D est du second.

Aprés ces petits rappels electroniques, revenons à notre 74LCX74 de Fairchill. Celui-ci est donc une double bascule type D à commande par changement de front. Voyons son schéma et sa table de vérité :

 

 

Comme on le voit, il y a ici deux bascule dans un même boîtier. Les entrées SD et CD ne sont pas importantes, elles servent juste à définir l'état initial de la bascule. L'entrée notée CP est bien sûr l'entrée CLK de l'horloge. Comme on le constate, et ce sera le mot de la fin sur ce composant, la bascule D recopie l'état de l'entrée D sur la sortie Q à chaque front montant de l'horloge CP.

 

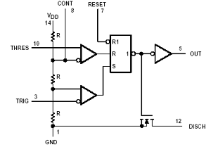
  • P555 - Texas Instruments

 

 

Un des composants les plus utilisés de l'histoire de l'électronique, le bon vieux timer 555 à permis à des générations d'électroniciens de découvrir les joies des signaux d'horloge. Le but de ce composant est donc de générer un signal périodique dont les caractéristiques sont déterminées par un jeu de deux résistances et un condensateur externe. Le P555 est un dérivé du TLC555 de Texas Instruments en boitier TSSOP. Voyons son schéma :

 

 

Les résistances et le condensateur permettent donc de faire varier la fréquence de sortie de 1 Hertz à 2 MHz. Le 555 sert généralement de référence d'horloge, et tout particulièrement pour le composant ci-dessous.

 

  • SN74LV4040A - Texas Instruments

 

 

Egalement connu sous le nom de LW040A, le véritable petit nom du SN74LV4040A reste toutefois LV4040A. Composant d'un fonctionnement trés simple, le LV4040A est en fait un compteur sur 12 bits. Voyons ses caractéristiques :

 

 

Le LW040A dispose de 12 sorties puisque c'est un compteur à 12 bits. Ces sorties sont représentées sur le schéma de QA à QK. Le signal d'entrée est CLK et chaque front descendant de CLK ajoute 1 à la sortie :

 

 

On peut donc compter un nombre allant de 0000000000000 (0) à 111111111111 (4095). L'entrée CLR sert tout simplement à remettre à zéro le compteur et donc toutes les sorties à 0.

 

  • PI74ALVCH16827 - Pericom

 

 

Le PI74ALVCH16827 de Pericom est un buffer/driver à 20 bits. En fait, il s'agit d'un buffer / driver à 2 x 10 bits. Niveau logique, ce composant est un simple pass-thru puisqu'il dispose de 20 entrées et 20 sorties et que l'état de chaque entrée est strictement identique à l'état de chaque sortie :

 

 

Quel est donc l'intérêt de se composant ? Et bien de "driver" ou commander les LEDs. En effet, l'intensité disponible en sortie de certains composants comme les compteur LW040A (tout a fait par hasard), n'est parfois pas suffisante pour alimenter d'autres composants (tout a fait par exemple, des LEDs). C'est la que le driver rentre en jeu en regroupant tous les signaux et en alimentant directement les LEDs.

 

 

Suite ( Etude du fonctionement )

Fermer